办公室文员劳务合同详细word
3页
已阅读完毕,您还可以下载文档进行保存
文档价格
¥5.00
VIP
了解会员
免费下载
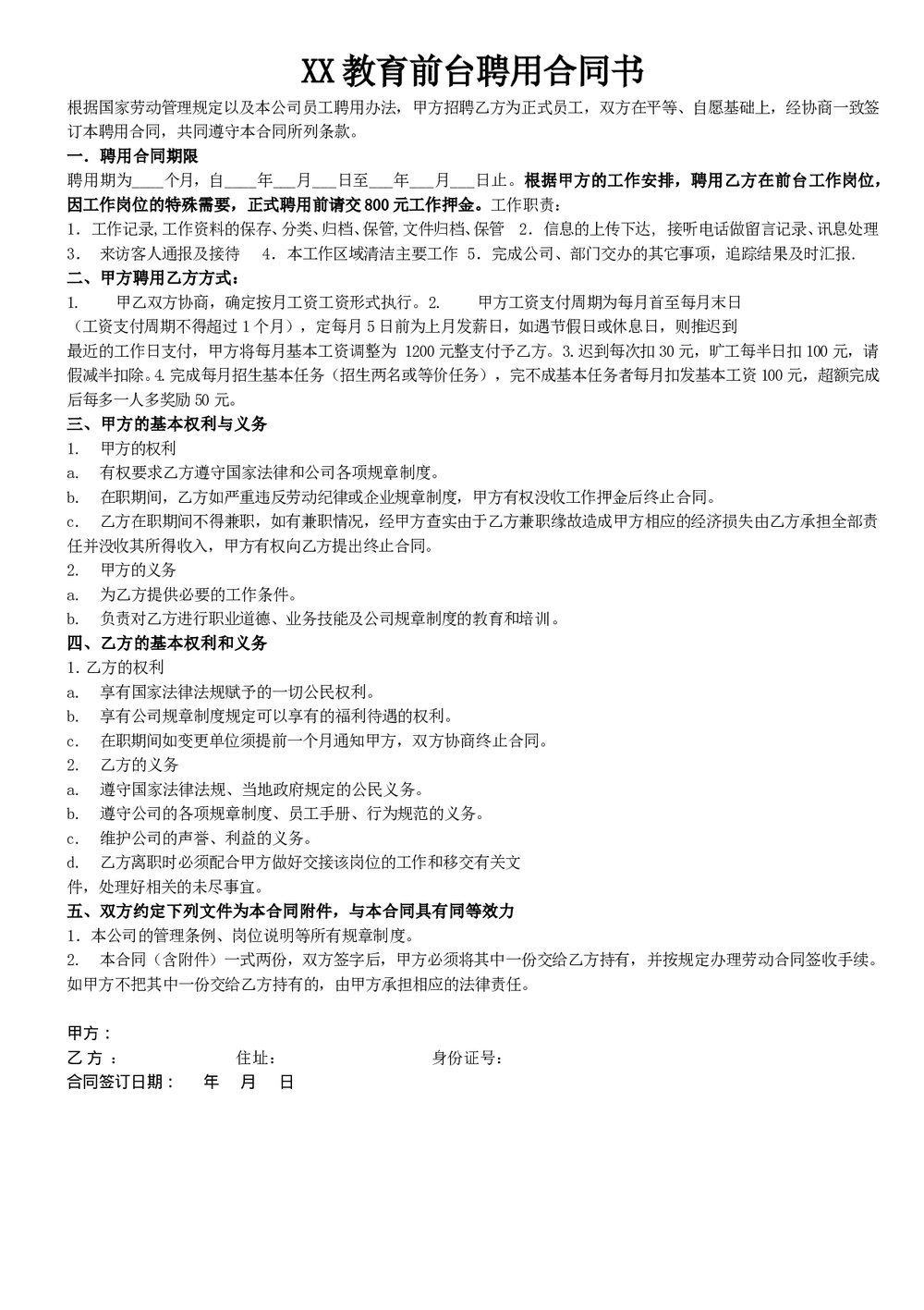
办公室文员劳务合同甲方:(以下简称甲方)乙方:(以下简称乙方)甲方为业务的需要,现特聘用乙方为甲方的劳动合同制职工,甲、乙双方根据各尽所能,按劳分配的原则,经双方协商一致,特签订本合同,以便共同遵守。一、合同期限合同期限为年,从年月日起至年___月日。二、工作岗位甲方安排乙方主要职责如下:1、接听、转接电话。2、负责办公室的文秘、信息、机要和保密工作,做好办公室档案收集、整理工作3、负责传真的收发,资料送递工作。4、管理好员工的人事档案材料,建立完善的员工人事档案。5、管理好办公各种财产,合理使用并提高财产的使用率。三、工作条件和劳动保护1、甲方为乙方提供符合国家规定的安全卫生的工作环境,保证乙方的人身安全及人体不受危害的环境条件下工作。2、甲方根据一方的工作岗位的实际情况,按国家有关规定向乙方提供必要的劳动保护用品。四、工作报酬1、根据国家、市政府和单位的有关规定,乙方的工作岗位,甲方按月支付乙方的工资为元人民币(每月十日甲方应准时发放薪金)。。2、甲方根据国家、市政府和单位的有关规定,调整乙方的工资。3、乙方享受公司规定的福利待遇。4、乙方享受国家规定的法定节假日假期(即每月休假4天)。六、工作纪律、奖励和惩处1、乙方应遵守国家的法律、法规。2、乙方应遵守甲方规定的各项规章制度和劳动纪律,自觉服从甲方的管理、教育。3、甲方按市政府和单位有关规定,依照乙方的工作实绩、贡献大小给予奖励。4、乙方如违反甲方的规章制度、劳动纪律,甲方按市政府和单位的有关规定给予处罚。七、聘用合同的变更、终止和解除1、聘用合同依法签订后,合同双方必须全面履行合同规定的义务,任何一方不得擅自变更合同。确需要变更时,双方应协商一致,并按原签订程序变更合同。双方未达成一致意见的,原合同继续有效。2、聘用合同期满或者双方约定的合同终止条件出现时,聘用合同即自行终止。在聘用合同期满一个月前,经双方协商同意,可以续订聘用合同。3、甲方单位被撤销,聘用合同自行终止。4、经聘用合同双方当事人协商一致,聘用合同可以解除。5、乙方有下列情形之一的,甲方可以解除聘用合同。(1)在试用期内被证明不符合聘用条件的;(2)严重违反工作纪律或聘用单位规章制度的;(3)故意不完成工作任务,给公司造成重大损失的;(4)严重失职,营私舞弊,对甲方单位的利益造成重大损害;(5)被依法追究刑事责任的。6、乙方有下列情形之一的,甲方可以解除聘用合同,但应提前三十天以书面形式通知受聘人。(1)乙方患病或非因工负伤医疗期满后,不能从事原工作,也不愿从事甲方另行安排适当工作的。(2)乙方不能胜任工作,经过培训或者调整工作岗位,仍不能胜任工作;(3)聘用合同订立时所依据的客观情况发生重大变化,致使已签订的聘用合同无法履行,经当事人协商不能就变更聘用合同达成协商的;(4)乙方不履行聘用合同的。7、有下列情形之一的,乙方可以通知单位解除聘用合同。(1)在试用期内的;(2)甲方未按聘用合同约定支付工作报酬或者提供工作条件的。8、乙方要求解除聘用合同,应当提前三个月以书面形式通知甲方,如立即离岗,即扣除当月工资并作为违约金。八、其他本合同一式二份,甲、乙双方各执一份,经双方签字盖章后生效,二份同等法律效力。甲方(签字):乙方(签字):年月日年月日
TA的资源
新上传的文档
热门下载
汤粉面快餐菜单价目表word可打印
2022-11-28 1页
公司word操作基础知识培训PPT课件
2025-04-23 39页
企业疫情期间防疫物资口罩发放、使用、回收管理规定word模板
2022-09-09 1页
影视动画专业毕业实习报告范本Word模板
2022-09-09 9页
企业返工员工登记表(一人一表)Word模板
2022-09-09 2页
财务管理制度和员工报销流程培训完整内容PPT
2022-11-24 24页
企业复工防疫方案示范Word模板
2022-09-09 2页
企业复工申请(承诺)Word模板
2022-09-09 2页
企业实地勘定表示范Word模板
2022-09-09 1页
情防控工厂及办公区域员工流动管理规定word模板
2022-09-09 1页




赣公网安备 36012202000341号